ky开元(中国)
公司概况
公司简介
组织架构
领导团队
联系我们
ky开元官方版中心
公司ky开元官方版
公示公告
安全生产
项目建设
建筑工程
市政公用
水利水电/电力工程
石油化工
工程设计
企业文化
企业理念
企业风采
党群纪检
党的建设
纪检监察
政策法规
举报方式
人才招聘
人才理念
招聘信息
行业动态
能投网群
NEWS CENTER
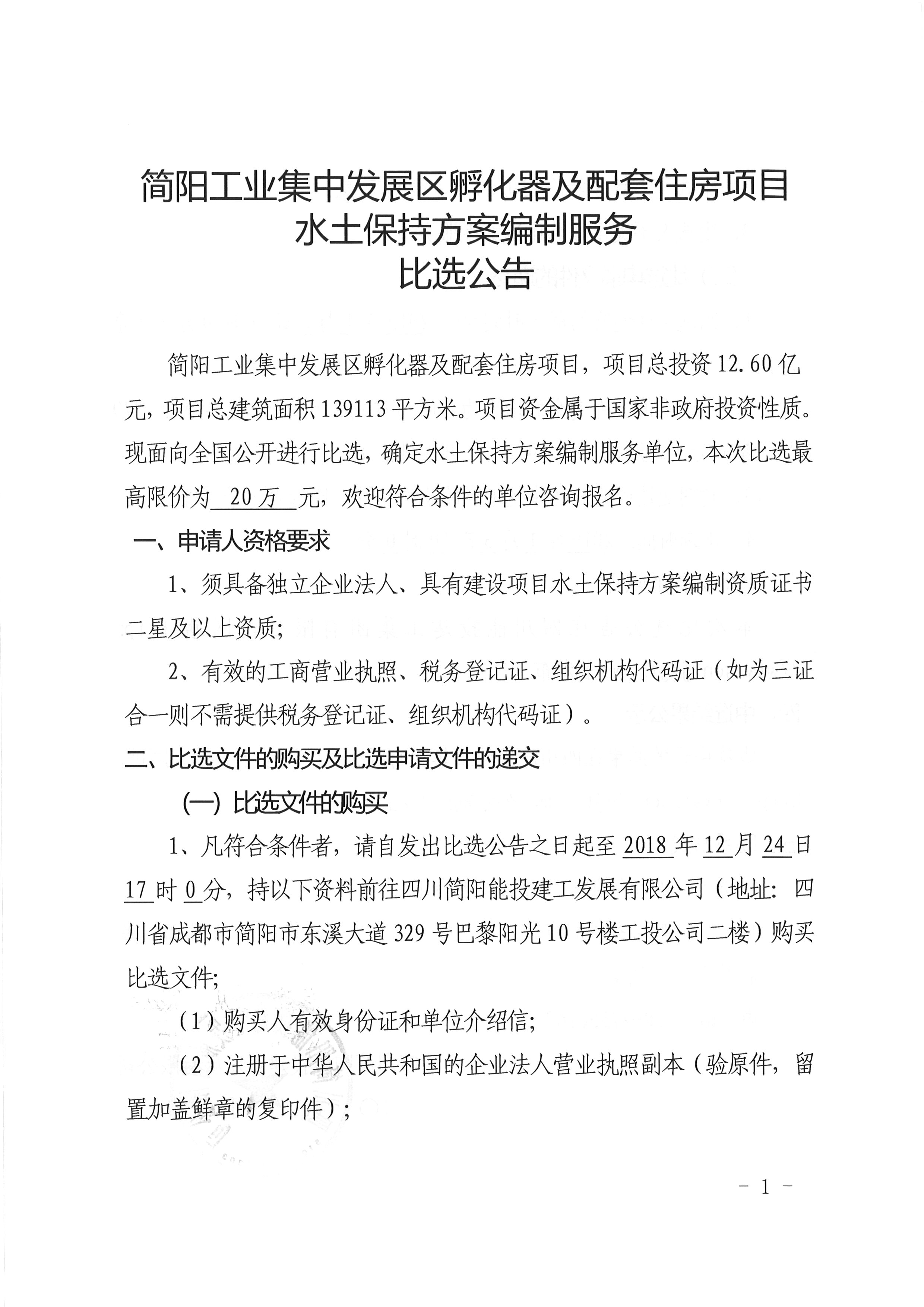
简阳工业集中发展区孵化器及配套住房水土保持方案编制服务比选公告
能投建工
2018/12/20
0
1
2
PHOTO(
1
/2)
简阳工业集中发展区孵化器及配套住房水土保持方案编制服务比选公告
上一条:
简阳西龙路建设项目环境影响评价报告编制服务比选公告
下一条:
简阳工业集中发展区孵化器及配套住房可行性研究报告编制服务比选公告
扫描二维码访问手机版
贝投
|
三公首页
|
宝威
|
安博官网
|
宝威首页
|
冠亚最新版
|
爱体育足球
|
爱体育首页
|
太阳网址
|