ky开元(中国)
公司概况
公司简介
组织架构
领导团队
联系我们
ky开元官方版中心
公司ky开元官方版
公示公告
安全生产
项目建设
建筑工程
市政公用
水利水电/电力工程
石油化工
工程设计
企业文化
企业理念
企业风采
党群纪检
党的建设
纪检监察
政策法规
举报方式
人才招聘
人才理念
招聘信息
行业动态
能投网群
NEWS CENTER
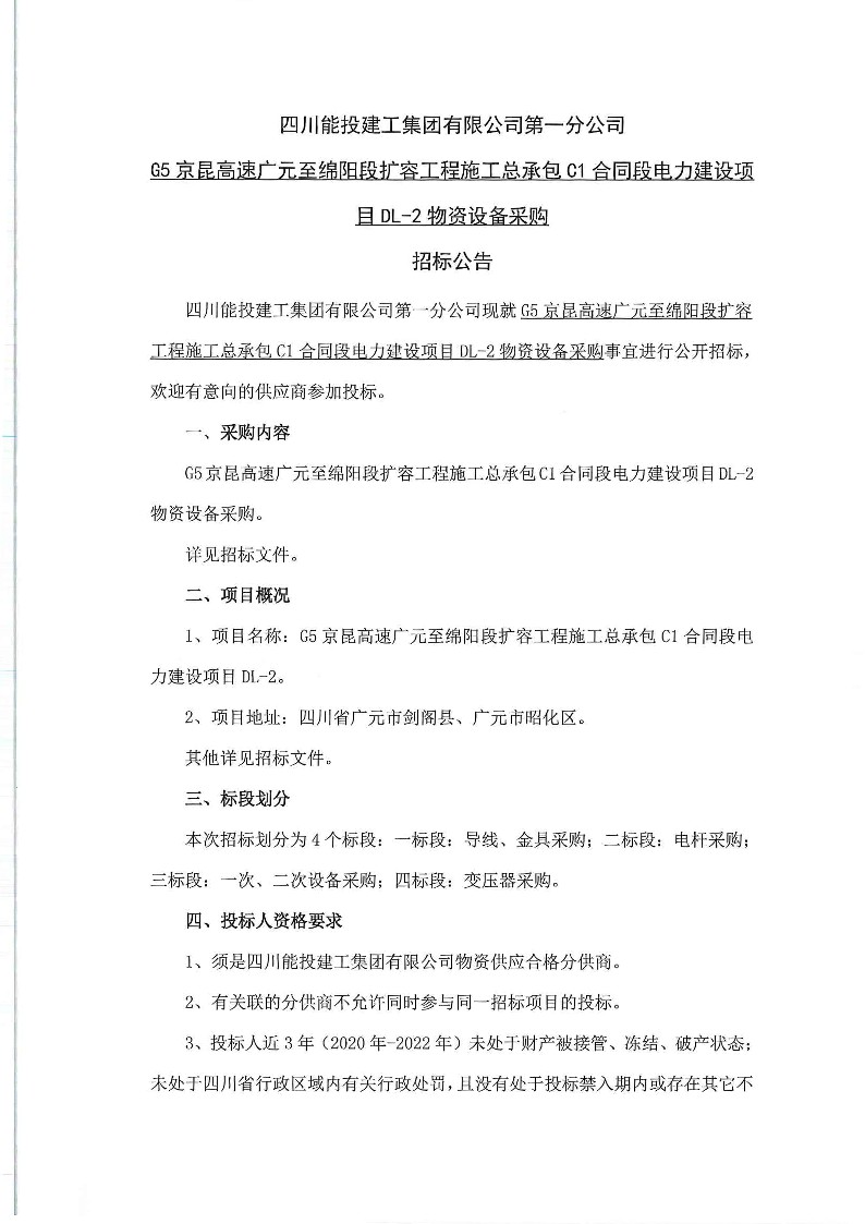
G5京昆高速广元至绵阳段扩容工程施工总承包C1合同段电力建设项目DL-2物资设备采购招标公告
能投建工集团
2022/11/15
0
上一条:
临建工程箱式变压器采购招标公告
下一条:
游仙区军民融合产业园EPC+项目二标段激光产业基地高新加速器二标段(4#地块)消防工程专业分包结果公示
扫描二维码访问手机版
贝投
|
三公首页
|
宝威
|
安博官网
|
宝威首页
|
冠亚最新版
|
爱体育足球
|
爱体育首页
|
太阳网址
|