ky开元(中国)
公司概况
公司简介
组织架构
领导团队
联系我们
ky开元官方版中心
公司ky开元官方版
公示公告
安全生产
项目建设
建筑工程
市政公用
水利水电/电力工程
石油化工
工程设计
企业文化
企业理念
企业风采
党群纪检
党的建设
纪检监察
政策法规
举报方式
人才招聘
人才理念
招聘信息
行业动态
能投网群
NEWS CENTER
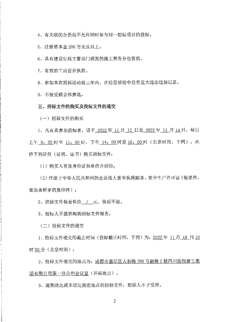
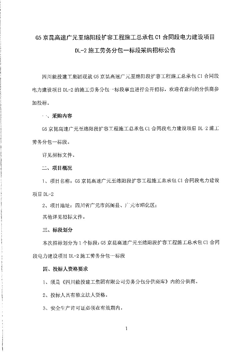
G5京昆高速广元至绵阳段扩容工程施工总承包C1合同段电力建设项目DL-2施工劳务分包一标段采购招标公告
能投建工集团
2022/11/11
0
上一条:
G5京昆高速广元至绵阳段扩容工程施工总承包C1合同段电力建设项目DL-2施工劳务分包二标段采购招标公告
下一条:
本部员工工作服采购招标公告
扫描二维码访问手机版
贝投
|
三公首页
|
宝威
|
安博官网
|
宝威首页
|
冠亚最新版
|
爱体育足球
|
爱体育首页
|
太阳网址
|