ky开元(中国)
公司概况
公司简介
组织架构
领导团队
联系我们
ky开元官方版中心
公司ky开元官方版
公示公告
安全生产
项目建设
建筑工程
市政公用
水利水电/电力工程
石油化工
工程设计
企业文化
企业理念
企业风采
党群纪检
党的建设
纪检监察
政策法规
举报方式
人才招聘
人才理念
招聘信息
行业动态
能投网群
NEWS CENTER
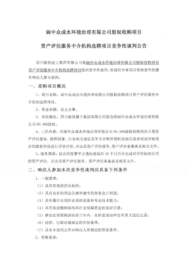
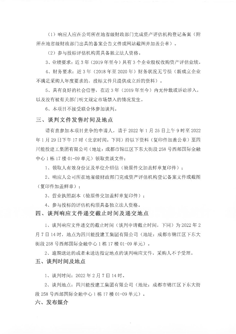
阆中众成水环境治理有限公司股权收购项目资产评估服务中介机构选聘项目竞争性谈判公告
能投建工集团
2022/01/24
0
上一条:
2021年农村电网巩固提升工程35KV及以上项目EPC总承包一标段施工劳务分包结果公示
下一条:
合江县龙潭220千伏输变电新建工程施工劳务分包(第二次)中标公示
扫描二维码访问手机版
贝投
|
三公首页
|
宝威
|
安博官网
|
宝威首页
|
冠亚最新版
|
爱体育足球
|
爱体育首页
|
太阳网址
|